河南安阳疫情/河南安阳疫情最新通报
刚刚通报!河南安阳多名公职人员被问责
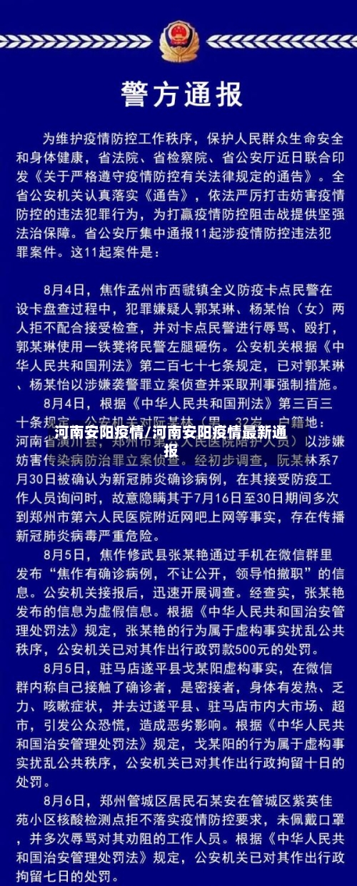
〖壹〗 、河南安阳因疫情防控不力,61家单位、11名相关责任人被通报问责 。 具体情况如下:问责背景:当前安阳市疫情防控形势正处于最吃紧、最紧要的关头。各级纪检监察机关深入防控一线开展督导检查工作 ,从严从快从重查处疫情防控工作中履职尽责不到位 、工作作风不扎实等问题。截至1月12日,全市共问责61家单位、相关责任人11人 。

〖贰〗、河南安阳“狗咬人”事件当事人王新刚被撤职,多名相关责任人受到问责处理 ,四个责任单位被全市通报批评。事件处理决定责任单位处理:安阳市委 、市政府责令安阳市城市管理局、市市场监管局、市公安局文峰分局、文峰区中华路街道办事处四个单位作出深刻检查,并在全市通报批评。
〖叁〗 、相关人员已经被开除了,相关部门也道歉了 ,并且全市也开始了一轮公职人员的作风检查 。对狗咬人事件的处理结果为:四个单位在全市通报批评,多名涉事干部被问责,特别是事件当事人王新刚不仅被严重警告撤职处分,还被调离执法岗位。
〖肆〗、自1月8日首次报告确诊病例以来 ,截至12日8时,河南安阳市本轮疫情已累计报告确诊病例123例。1月12日起,安阳市汤阴县古贤镇全域调整为高风险区域。 因防疫不力 ,截至1月12日,河南安阳多名公职人员被处分、61家单位被问责 。
〖伍〗 、月21日:郑州特大暴雨灾害瞒报死亡失踪人数139人,8人被捕 ,89人被问责。值得关注的信息:瞒报原因、责任划分、后续整改措施及灾害预警机制完善情况。5月8日:多家村镇银行近3000储户12亿存款无法提现 。原因:银行内部管理混乱或涉嫌违法操作。近来情况:监管部门介入调查,部分储户已通过法律途径维权。

最新!江西疾控发布新冠疫情紧急风险提醒!
022年1月江西疾控针对新冠疫情发布了紧急风险提醒,提示公众关注河南安阳疫情输入风险并加强防控措施 。具体内容如下:河南安阳疫情情况2022年1月9日 ,河南省安阳市安阳县新增1例新冠病毒感染者,内黄县新增1个中风险地区。
疫情进一步扩散,江西疾控发布了新冠疫情紧急风险提示。在8月4日内蒙古新增四例新冠肺炎确诊和六例无症状感染者 ,北京新增两例,浙江新增11例新冠病毒确证病例和56名无症状感染者等 。全国都出现了一定的疫情扩散,给人们的生活和出行都带来了巨大影响,全国一共有高风险区域507个 ,中风险区625个。
江西疾控发布紧急提醒:不前往中高风险地区和有本土病例报告的地区所在市级行政区,如确需前往,请务必做好个人防护。从上述地区来赣人员 ,提前主动向目的地社区报备;到达目的地后,应及时主动向所在社区 、单位、入住酒店报告,并配合当地落实相关防控措施 。
月30日湘潭疾控针对新冠疫情发布紧急提醒 ,具体内容如下:主动报备行程 11月13日以来有内蒙古呼伦贝尔市旅居史,11月24日以来有内蒙古通辽市、黑龙江省齐齐哈尔市旅居史的人员。11月23日乘坐K7090次列车 、11月24日乘坐K996次列车的旅客。
江西省省内流动人员健康管理措施清单省外来赣返赣人员健康管理措施清单备注:以上表格所列为与昨日名单相比,国内各省新增的中、高风险区;既往尚未解除的中、高风险区未列入 ,详细名单可实时通过国务院小程序或中国政府网进行查询。【相关内容拓展阅读】_江西疾控新冠肺炎疫情风险提示:,即可查看详情 。
河南省疾控中心紧急提醒(1月10日)
〖壹〗 、河南省疾控中心于1月10日发布紧急提醒,针对当前国内外新冠肺炎疫情严峻形势 ,提出以下防控措施以严防奥密克戎变异毒株输入传播,保障全省人民健康:疫情形势分析全球疫情:累计确诊病例突破3亿例,近一周日均新增确诊病例接近190万例,外防输入压力持续增大。国内疫情:呈现多点散发、局部聚集态势。
〖贰〗、河南省安阳市新冠肺炎疫情防控指挥部办公室10日紧急提醒 ,当地8日筛查发现的2例核酸检测阳性人员,经河南省疾控中心实验室病毒全基因组测序,显示两人感染病毒与天津市津南区现有本地疫情属同一传播链 。两地疫情均属于奥密克戎变异株(BA.1进化分支)。
〖叁〗、月9日永州蓝山县疾控中心发布的紧急提醒内容如下:主动报备 密切关注国内疫情动态 ,持续留意官方公布的确诊病例 、无症状感染者行动轨迹,以及中高风险地区和涉疫地区变化。以下人员须立即主动报备:2021年12月18日以来有广东省深圳市旅居史人员 。
〖肆〗、河南省疾控中心针对洪涝灾害期间发布食品安全紧急健康提示,涵盖食物救援与家庭烹饪两大方面 ,具体内容如下:洪涝灾害期间食物救援注意事项灾害初期 优先提供谷类食物,选取易保存、高能量密度的方便食品(如压缩饼干 、能量棒)和营养强化食品。
两地一护士、两医生确诊!两家医院停业整顿,一医生被砍伤……
两地(杭州 、河南)出现一护士、两医生确诊的情况,且河南安阳两家涉及疫情的医疗机构已停业整顿 ,未提及医生被砍伤相关信息。具体内容如下:杭州一护士确诊:杭州市在重点人员例行核酸检测时,发现西溪医院肿瘤科住院部护士汪某(女)核酸检测呈阳性 。
021年5月17日,深圳市第二人民医院耳鼻喉科主任卢永田在出诊时被患者捅伤 ,经抢救生命体征已平稳。卢永田是博士研究生导师、享受国务院特殊津贴专家,培养一名医学类优秀人才极为不易,暴力伤医事件严重破坏医患关系和医疗环境。
一名黑龙江某医院的规培医生被另一名规培医生持刀砍伤,起因是两人发生口角摩擦后 ,被砍伤的医生爆了粗口 。 以下是详细介绍:事件经过:据被砍伤的医生称,那天两人发生口角摩擦,三言两语之后 ,自己爆了两句粗口,结果对方直接持刀过来将自己砍伤。
020年1月20日下午,北京朝阳医院发生一起持菜刀伤医事件 ,眼科主任医师陶勇等多名医护人员及一名群众受伤,犯罪嫌疑人已被刑拘。事件经过:1月20日14时许,朝阳医院门诊楼内 ,犯罪嫌疑人崔某(36岁)持菜刀砍伤正在出诊的眼科主任医师陶勇及另外两名医护人员,一名带孩子看病的母亲被误伤。
事件核心信息时间地点:2022年13日下午,武汉儿童医院发生持刀伤医事件 。受害者身份:被砍医生为该院消化科主任医生 ,临床经验丰富且口碑极佳。伤情细节:右手被砍得惨不忍睹,幸而颅脑损伤不重,应无生命危险。事件起因医疗过程:患儿因消化不良就诊,胃镜检查未发现问题 。
事件经过据多名网友在社交媒体上披露 ,9月21日上午,福州东南眼科医院仓山区院区发生一起恶性伤医事件。一名青光眼患者趁医生单独查房时,用美工刀割伤一名吴姓主任医生颈部(气管受损) ,随后又割伤另一名试图制止的张姓医生(颈静脉受损)。
国家卫健委:昨日新增本土确诊病例124例
〖壹〗 、月12日0—24时,国家卫健委通报新增本土确诊病例124例,具体分布如下:河南省:新增本土确诊76例 安阳市43例 许昌市28例 郑州市3例 信阳市1例 滑县1例河南省病例集中于安阳和许昌 ,两地可能存在社区传播或聚集性疫情,需关注防控措施落实情况 。
〖贰〗、月28日0—24时,国家卫健委公布新增1228例本土确诊病例、5658例本土无症状感染者 ,具体数据及分析如下:本土确诊病例分布 吉林:1055例(长春市622例 、吉林市426例、四平市7例),占本土确诊病例的89%,为当日疫情最严重地区。
〖叁〗、月26日0—24时 ,31个省(自治区、直辖市)和新疆生产建设兵团报告新增确诊病例1254例,其中本土病例1217例,境外输入病例37例。
〖肆〗 、月16日0—24时,全国新增确诊病例223例 ,其中本土病例163例,境外输入病例60例 。
〖伍〗、月24日0—24时,国家卫健委公布新增确诊病例34例 ,其中本土病例29例(新疆20例,辽宁9例),境外输入病例5例(上海2例 ,广东2例,内蒙古1例)。 以下是详细情况:新增确诊病例分布 境外输入:共5例,分布在上海(2例)、广东(2例) 、内蒙古(1例)。本土病例:共29例 ,其中新疆20例,辽宁9例 。
〖陆〗、月2日0—24时,31个省(自治区、直辖市)和新疆生产建设兵团报告新增确诊病例161例 ,其中本土病例101例(陕西92例,浙江9例),境外输入病例60例,无新增死亡和疑似病例。本土病例详情 陕西:新增92例本土确诊病例 ,其中西安市90例 、咸阳市1例、延安市1例。
发表评论